西北高原所揭示自噬-SOX4/WNT/β-Catenin信号调控牦牛毛囊增殖的新机制
高原极端环境对哺乳动物被毛系统的发育具有极其显著的影响。为适应青藏高原寒冷、强紫外、冬季营养缺乏等环境胁迫,牦牛演化出了厚实浓密的被毛。与普通牛相比,牦牛粗毛和绒毛长度分别增加了4.98倍和1.32倍,且皮肤中毛囊数量显著增多,汗腺密度更低、真皮层更厚,共同构建起高效的保温屏障。与高原土著动物相比,暴露于高原寒冷环境的低海拔动物易出现机体损伤。已有大量研究揭示了牦牛心肺、造血和毛色系统的适应与演化机制,但其毛囊如何通过调控自身结构特征、生长周期与功能以抵御寒冷环境仍不明确。
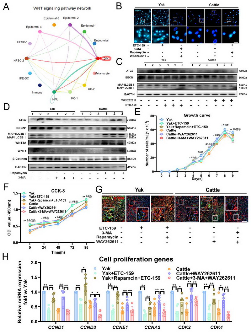
为解析牦牛毛囊特征和发育的调控机制,中国科学院西北高原生物研究所动物生态与资源保护研究团队构建了牦牛与普通牛毛囊单细胞转录组与表观基因组图谱。分别获得了牦牛和普通牛的21521和24253个毛囊细胞单细胞水平基因表达谱,鉴定出表皮细胞、毛囊干细胞和毛乳头(Dermal papilla,DP)细胞等14种细胞类型。差异表达基因分析发现,牦牛与普通牛的DP细胞是所有细胞类型中差异最为显著的,两者基因表达谱存在明显分化。与普通牛相比,牦牛DP细胞中607个基因显著上调,富集于自噬、氧化磷酸化等通路,且自噬标志物ATG7、BECN1的蛋白质表达水平显著升高,并伴随着SOX4/WNT/β-Catenin信号通路的持续激活。功能实验表明,自噬抑制剂3-MA处理后的牦牛DP细胞生长曲线和细胞活力显著下降,增殖标志物MKi67和PCNA的阳性率分别降低18.1%和22.6%。经自噬激活剂雷帕霉素处理后,普通牛DP细胞的增殖能力提升。WNT/β-Catenin通路在牦牛DP细胞中被抑制后(ETC-159处理)会削弱细胞增殖能力,而在普通牛DP细胞中被激活后(WAY262611处理)后会提高细胞增殖能力。
研究团队进一步利用ATAC-seq与ChIP-qPCR发现了转录因子SOX4可直接结合WNT1与WNT3A基因的启动子区域,且这一结合对基因的转录激活作用通过双荧光素酶实验得到验证。SOX4的表达受自噬水平调控,激活自噬可挽救SOX4抑制剂对DP细胞增殖的抑制作用。该调控通路在牦牛体中表现出更强的信号活性,通过促进DP细胞周期进程、增强细胞增殖能力来维持毛囊稳态;同时,该通路还能改善线粒体结构完整性以抵御氧化应激,从而可能促进毛囊生长,系统性增强牦牛对高原寒冷环境的生存适应能力。总之,研究团队从单细胞水平解析了牦牛毛囊适应高原寒冷环境的分子特征,为理解动物对高原极端环境的适应机制提供了重要基础数据。
相关研究结果以 Integrated multiomics analysis reveals the molecular features and crucial regulators of hair follicles in yak (Bos grunniens) 为题,于2026年1月8日在 Communications Biology 期刊 (中国科学院1区TOP期刊) 以Article的形式在线发表。西北高原所博士后张科(已出站)为论文第一作者,杨其恩研究员为通讯作者。该工作得到了本研究得到了国家自然科学基金(U22A20447)、国家重点研发计划(2021YFD1200405)和青海省重点研究项目(2021-NK-A5)等的资助。
原文链接:https://www.nature.com/articles/s42003-025-09467-w

文章模式图:牦牛毛乳头(DP)细胞中自噬调控SOX4/WNT/β-Catenin通路促进细胞增殖的分子机制示意图:自噬通过上调转录因子SOX4的表达,促进其与WNT1和WNT3A基因启动子的结合并激活下游信号通路,进而推动DP细胞周期进程与增殖活性,促使牦牛形成适应青藏高原极端寒冷环境的毛发表型

文章代表图:DP细胞中自噬与增殖的相互作用由WNT/β-Catenin通路介导。(A)DP细胞单细胞数据中WNT信号通路的细胞相互作用图。(B)不同处理后牦牛和普通牛DP细胞的MDA活细胞染色。(C)牦牛、牦牛+ETC-159、普通牛和普通牛+WAY262611处理组DP细胞中ATG7、BECN1和LC3I/II的蛋白质印迹分析(n=3)。(D) 牦牛、牦牛+3-MA、普通牛和普通牛+雷帕霉素处理组DP 细胞中ATG7、BECN1、LC3I/II、WNT3A、WNT1和β-Catenin的蛋白质印迹分析(n=3)。(E-F)牦牛、牦牛+ETC-159、牦牛+雷帕霉素+ETC-159、普通牛、普通牛+WAY262611和普通牛+3-MA+WAY262611组DP细胞的生长曲线(n=9)和CCK-8检测结果(n=4)。(G)不同处理组牦牛和普通牛DP细胞体外培养后PCNA和MKi67的代表性免疫荧光图像(n=8)。(H)实时荧光定量PCR检测细胞增殖相关基因CCND1、CCND3、CCNE1、CCNA2、CDK2和CDK4的mRNA表达情况(n=6)



青公网安备 63010402000197号