西北高原所首次揭示中药金属制剂跨血脑屏障递药机制
中枢神经系统(Central nervous system,CNS)疾病已经成为越来越严重的公共卫生问题和社会问题。目前全球有超过10亿人受到精神类疾病的困扰,如癫痫、帕金森综合征、抑郁、焦虑等精神类疾病。然而,CNS疾病治疗临床进展缓慢的主要原因是血脑屏障(Blood-brain barrier,BBB)限制了药物,尤其是大分子治疗药物到达靶标,药物的利用率和疗效都大打折扣,使得该类疾病的临床治愈率极低。如何克服BBB对药物的阻滞和外排作用,实现脑部靶向给药,提高治疗效果是治疗CNS疾病的难点和研究热点。尽管随着生物技术和材料科学的发展,纳米给药系统的研究为脑部给药带来了新的希望。但化学合成纳米材料由于组织特异性不高、合成过程复杂及具有较强的免疫原性等缺点,大部分都停留在实验研究阶段,临床成功应用基本空白。总之,脑部给药仍然是困扰CNS疾病治疗的关键难点,研发便捷、高效、可临床应用的载药系统仍然是当前亟待解决的瓶颈问题。
中藏药中金属制剂的协同增效作用历经千年临床检验。其中以朱砂、佐太为最典型代表,它们的主要成份均是HgS,是配制传统经典名方不可或缺的佐辅剂。在治疗中风、心脑血管疾病、麻痹病等中枢神经系统疾病方面具有独特功效。尽管这些金属制剂临床应用的安全性已经被不断证实,但作用效果和机制研究缺少科学数据,不仅严重制约它们的应用和发展,而且其存在的合理性也不断被质疑。因此,阐明中医药中金属制剂的协同增效作用效果及机制对消除质疑和促进民族药的现代化应用都具有重要意义。
中国科学院西北高原生物研究所高原药用资源生态保护与繁育研究团队通过建立创新性金属制剂研究体系,首次在细胞、小鼠和人体血液中证实金属制剂能够被生物合成为粒径均一的HgS 纳米颗粒。更重要的是通过分离纯化手段首次观察到具有完整蛋白冠的金属纳米颗粒。相对纯净完整结构的呈现不仅直观证实了蛋白冠的存在,也为蛋白冠中蛋白质的分析奠定了基础。蛋白冠蛋白质组成一直以来存在巨大分歧。本研究中通过分析HgS纳米颗粒蛋白质组成,证实金属纳米颗粒蛋白冠中蛋白质类型多样,初步排除了蛋白冠仅由血清白蛋白组成的相关报道。

图1 HgS 纳米颗粒整体结构。
进一步体内检测证实,HgS金属制剂能够促进多种小分子药物入脑,尤其是能够将MS-275的入脑量提高3倍以上,并能够促进药物对APP/PS1小鼠的空间学习和记忆能力的改善作用。体外实验更直观的观测到,金属制剂能够在给药48h后高效的促进药物进入人脑微血管内皮细胞,证实其通过增量实现增效的作用机制。

图2 金属制剂促进药物跨血脑屏障入脑
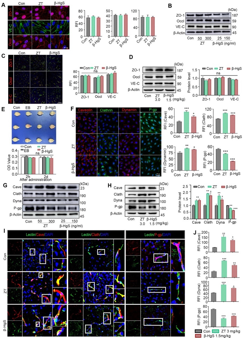
通过细胞蛋白组学分析结合体内外蛋白验证,初步证实金属制剂主要通过调节血脑屏障中的转胞吞作用实现高效的跨脑递药功能。它能够通过上调脑微血管中caveolin,clathrin,和 dynamin蛋白的表达促进药物向脑内转运,同时显著降低 P-gp的表达,以减少血脑屏障对药物的外排作用,从而实现药物在脑内的高效富集。另外,值得关注的是,HgS金属制剂并没有引起血脑屏障紧密连接相关蛋白的表达降低,说明它对药物的入脑作用并不是通过血脑屏障结构的暂时性开放而实现的。

图3 金属制剂对血脑屏障的通透性影响机制
虽然以上研究证实HgS金属制剂能够被生物体合成为纳米颗粒,且金属制剂确实能够促进转胞吞作用实现药物入脑。然而,两部分实验仍属于独立事件,跨血脑屏障药物转运的增强并不意味着与HgS 纳米颗粒直接相关。研究首先证实了金属制剂促进药物入胞和促进胞内蛋白表达变化与纳米颗粒在细胞内的形成时间高度吻合,间接证实了体外增量与纳米颗粒的相关性。同样的,体内实验证实脑内Hg含量和HgS纳米颗粒降低或消失随时间的变化趋势与体内增量效果减弱的时间基本一致,也进一步证实增量和增效与纳米颗粒的形成相关。
本研究首次揭示了中藏药核心金属制剂HgS可以在生物体内合成直径为30-195nm的纳米颗粒,并通过调节血脑屏障中的内吞作用促进不同结构类型的药物进入大脑,从而实现协同增效作用。特别值得注意的是,我们不仅在体内和体外观察到了HgS纳米颗粒的生物合成,而且还获得了高等生物合成的HgS纳米颗粒的最清晰和完整的形态特征。金属制剂在中医药中一直是一种独特的制剂类型。尽管不断受到质疑,但它们在临床应用中的独特功效从未被取代。这项研究可能为进一步揭示金属制剂的协同机制开辟新思路。

图4 作用机制
该研究自2017年形成初步研究设想,通过不断的方法探索和研究体系完善,研究结果以 Biosynthesized nanoparticles of Tibetan medicine mercuric sulfide preparation to promote endocytosis and realize drug crossing through blood brain barrier 为题,于2025年6月16在 Journal of nanobiotechnology (中国科学院一区,IF:12.6)发表。西北高原所博士研究生贾雯靖为论文第一作者,赵晓辉研究员为通讯作者。该工作得到西部之光计划、青海省重点研发计划项目资助。
论文链接:https://doi.org/10.1186/s12951-025-03525-5



青公网安备 63010402000197号